应对气候变化
足彩分析
一直高度关注气候变化相关问题,积极主动地将应对气候变化融入足彩分析战略,建立完善的气候治理架构,强化系统性的碳管理能力,制定“2030年实现碳达峰、2050年实现碳中和”的总体目标和明确的行动路径,定期识别、评估和管控气候风险和机遇,持续创新升级低碳技术和工艺,致力于打造绿色产品和解决方案,全面协同价值链上下游,在低碳转型的道路上坚定前行,有效增强气候韧性。
为了更全面地披露足彩分析
的气候相关信息,我们于2024 年11 月发布足彩分析首份《应对气候变化报告》,成为中国化工行业首份由足彩分析
根据气候相关披露准则编制发布的气候行动专题报告。该报告详细阐述了足彩分析气候治理、战略、风险管理、指标与目标等方面的内容,可在其中获取更多信息。
应对气候变化报告

治理
足彩分析
建立以董事会为最高管治和决策机构的气候治理架构,通过分工明确、权责清晰的治理架构和工作机制,自上而下全面推进气候相关工作,充分保障应对气候变化各项事项有效融入各层级履责过程,持续提升气候治理水平。

战略
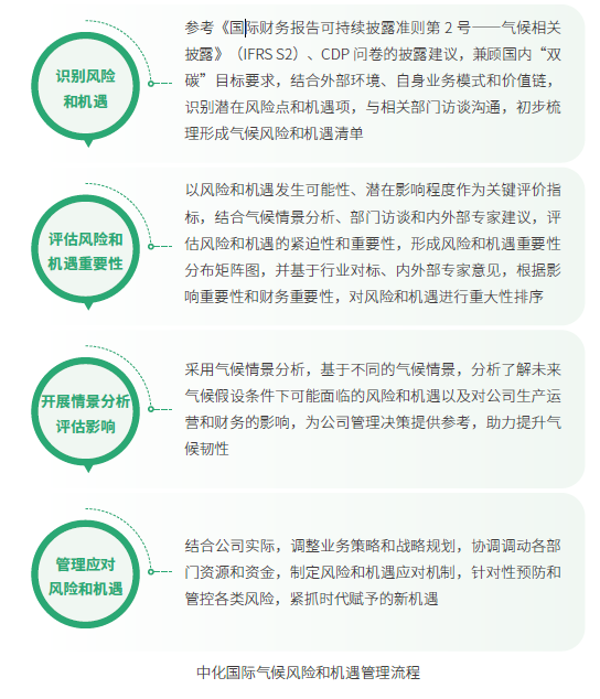
我们制定“3060 降碳路线图”和行动计划,布局净零碳产业链战略规划。报告期内,我们共识别出16项气候相关风险和机遇,对气候风险和机遇开展“发生可能性”和“潜在影响程度”分析,更加全面了解风险和机遇的重要性,以便更好地制定有效的管理措施应对,促进自身和社会发展同频走向可持续发展的美好未来。
对识别出的气候风险和机遇,我们进行了情景分析,在不同的气候情景下,综合量化分析气候物理风险、转型风险和机遇对足彩分析生产运营、财务状况等潜在影响,制定相应的应对措施,增强在气候行动中的应变力和领导力。

风险管理
我们建立覆盖气候风险识别、评估与应对的全流程管理机制,将气候风险纳入全面风险管理体系。通过情景分析与压力测试评估潜在影响,评估极端气候事件及政策变化对业务的潜在影响,制定针对性应对策略,筑牢足彩分析
气候韧性防线。

指标和目标
我们制定科学量化的气候行动指标体系,以数据驱动目标落地。设定可再生能源占比、单位产品综合能耗、碳排放等关键指标,强化低碳技术研发投入,通过节能改造与碳市场交易,推动气候目标与业务发展的深度协同,为行业应对气候变化提供可复制的实践范例。

行动
我们围绕“双碳”目标,系统推进碳管理和应对气候变化各项工作,大力开展绿色低碳运营实践,同时布局碳资产管理,发挥专业优势,让绿色发展的底色更足、成色更亮。
足彩分析严格规范气候管理标准和流程,在持续完善总部制度建设的同时,还推动下属生产型足彩分析
制定《碳排放监测、统计与报告管理标准》《固定资产投资节能审查管理标准》《能效对标管理标准》《碳排放相关法律法规及其他要求合规性评价程序》《新改扩建项目及设备设施用能和碳排放设计过程控制程序》等多项制度,确保存量项目碳排放不断精益优化,也为增量项目碳排放设立明确的准入标准。
我们实施系统化且全面的内部管理策略,围绕人才建设、能力提升、绩效考核、碳排管控、监督管理、数字化管理、展示宣传等方面开展全方位行动,确保低碳发展目标如期实现,展现推动绿色低碳发展的责任感和领导力。
考虑到碳资产价值日益凸显,足彩分析
于2024年依托旗下碳资产管理足彩分析足彩分析
绿能,从碳咨询、碳交易、碳减排项目开发、绿电绿证交易等多个维度加强足彩分析
能源与碳排放管理,实现碳资产保值增值和碳履约成本优化。